热门专家 资讯详情
9月1号开始,《人工智能生成合成内容标识办法》实施,AI生成需亮身份
发布时间:2025-10-09 19:56:31 阅读47

社交媒体上,以假乱真的AI人物、观点偏激的AI评论、由AI批量生成的低质洗稿文案正将我们包围——不由感慨,不仅仅是社媒,还有许多其他行业,AI展现出卓越的通用潜力,无拘束的AI嵌入行业信息生产和传播,同时其引发的造假、侵权、误导等问题也日益严峻,真实与虚构的边界在日益模糊。


那么,当AI可以轻易模仿、创造甚至欺骗时,我们如何守护真实的边界?


图片 1.png 

面对这一挑战。国家互联网信息办公室、工业和信息化部、公安部、国家广播电视总局联合发布《人工智能生成合成内容标识办法》,自今日(2025年9月1日)起施行,重点解决“哪些是AI生成的”“是谁生成的”“从哪里生成的”等问题以此规范人工智能生成合成内容标识。


这部法规的核心要求十分清晰:为每一个AI生成的内容办一张“数字身份证”,让用户一眼可辨这是不是AI生成的,这不仅是一项技术规范,更是一份关乎整个数字社会信任体系的社会契约,将从逐步改变互联网内容的生产、分发与消费生态。

02

《人工智能生成合成内容标识办法》关键



从政策制定上看,《办法》综合了《网络安全法》、《数据安全法》、《个人信息保护法》构建的基础法律框架,并与之前发布的2023年8月实施的《生成式人工智能服务管理暂行办法》形成协同治理体系,《办法》给出了明确且具备强制性的规范,旨在杜绝滥用AI能力以及部分对抗算法来实现蒙混过关。


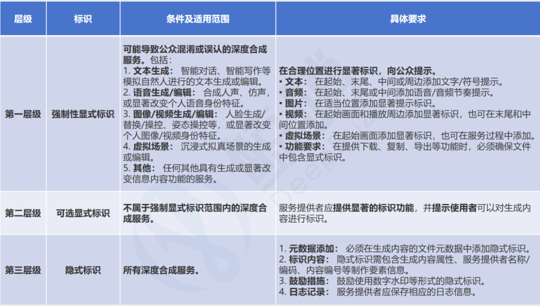
结合《办法》与我们梳理了其关键内容——根据内容类型与风险等级实施差异化的标识三层管理体系:


82b03de996f91ee94b6fc2274e7be27a.png

图片来源:鲸哨制作


更重要的是,《办法》划定了明确的法律红线:任何组织和个人不得恶意删除、篡改、伪造、隐匿标识这意味着,试图用技术手段去除或遮盖AI标识的行为,本身就是违法行为。


新规之下,相关利益方该如何应对?


我们认为《办法》并非要锁死AIGC的创造力,而是在刚性约束中预留了合理使用的空间,对于AI服务提供方(如大模型公司、AI应用开发者),须从技术层面集成自动标识功能,同时,需要建立规范的审核与日志留存机制,以处理用户申请“无痕素材”的请求。


而对于AI内容创作者和使用者来说,责任不容推卸。一个常见的误区是,认为从AI工具获取了素材就万事大吉,但《办法》明确,即使创作者获取了未显式标识的素材用于二次创作(如剪辑视频、设计海报),例如在通过网站、媒体平台、短视频平台等公开发布时,依然有主动声明和添加标识的义务

03

AI技术在狂奔,需要规则的缰绳约束



人工智能技术,尤其是生成式AI正以前所未有速度狂奔,然而,任何强大的力量都必须有规则的缰绳来引导和约束。


上周我们在一场关于AI+教育论坛上,许多产业专家也有提出了对教学数据安全、生成式AI应用的深切顾虑。例如,如果学生可以不加思考地使用AI完成作业时,技术不仅无益,反而可能损伤其独立思考与分析问题的核心能力,这正是技术应用若缺乏有序引导,便可能对用户乃至社会造成伤害的典型缩影。


在此背景下,我认为,《办法》引导的合规仅仅是技术应用的底线,其更深远的目标在于构建用户、社会与AI技术之间的长久信任关系。只有当用户能够清晰地分辨内容的来源、识别AI的参与,这种信任的基础才得以稳固,技术的巨大潜能也才能真正得到正向、健康的释放。


当然,新规的落地与执行依然面临现实挑战。


一方面,是道高一尺,魔高一丈的算法对抗,去标识或伪造标识的技术将与监管手段展开长期博弈,另一方面,如何去对跨平台、跨媒介发布的内容进行有效溯源与监管,以及如何系统性地提升全民的媒介素养,使其具备识别虚假或不合规内容的能力,这些都是行业与监管者亟待破解的复杂难题。


尽管挑战重重,但为狂奔的技术套上规则的缰绳,标志着我们正从被动适应AI浪潮带来的潜在混乱,迈向主动塑造一个更负责任、更值得信赖的人机共生未来。这一愿景的实现,不仅依赖于技术开发者、立法者和平台的协同努力,更需要每一个身处数字世界中的用户积极参与和共同监督,从而确保AI能够行稳致远,最终真正服务于人。